Hi,
I have a water level sensor is NO/NC type which will disconnect when water is full and connect when water is empty and I want to send a short pulse when water is full and when it's empty.
I have a RF433 module which has 2 keys. If I connect a key to VCC, it'll send a code to its receiver. However, if I keep it connected, it'll keep sending signal which will consume battery.
So I want to only connect the the key to VCC for a short time when the sensor is connected and the other key to vcc when the sensor is disconnected.
I know it's easily done with a microcontroller, however I want a more simpler approach.
Thanks;
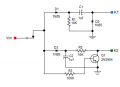
I have a water level sensor is NO/NC type which will disconnect when water is full and connect when water is empty and I want to send a short pulse when water is full and when it's empty.
I have a RF433 module which has 2 keys. If I connect a key to VCC, it'll send a code to its receiver. However, if I keep it connected, it'll keep sending signal which will consume battery.
So I want to only connect the the key to VCC for a short time when the sensor is connected and the other key to vcc when the sensor is disconnected.
I know it's easily done with a microcontroller, however I want a more simpler approach.
Thanks;





