The amp run on 24V, but also has 3.3V or 5V output. I would prefer a small IC for less components. Which could that be ?Is 24 Vdc the only power source for the circuit?
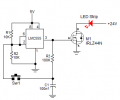
The circuit is called a toggle flipflop. You can build one with discrete components, or use an IC with an outboard driver transistor. Here is an example from another thread.
ak
View attachment 344311
Not sure if there is a single IC that can switch 0.5A @ 24V.I would prefer a small IC for less components.
I only see 17 pins on my circuit if that is what you are referring to.Not counting the switch(es) or load, 14 pins versus 21 pins.
ak

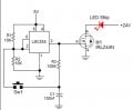
It won't work.So this is the simplest circuit.
What happens if I leave out the cap ?
Ok. Since I can't do that, I guess I need another solution.Then that circuit won't work unless you're able to the cut the ground connection to free up that switch.
The circuit in Post #12 works with a grounded switch.Ok. Since I can't do that, I guess I need another solution.