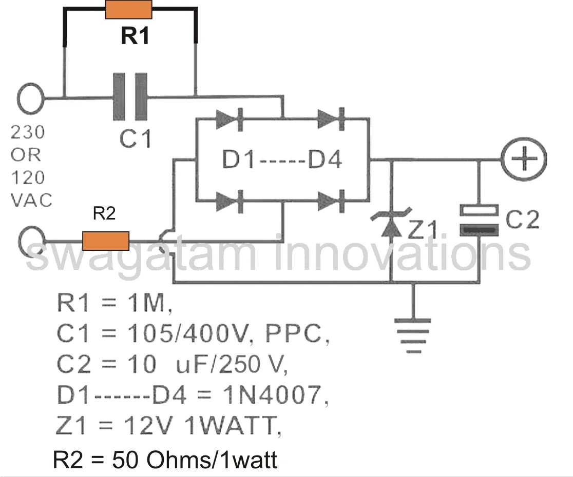
I am able to convert 230v AC to 12v DC using url
It works if I connect exact load and neutral in exact connection. If I exchange them then it is not working. I would need circuit which convert(AC to DC) without transformer even if we exchange load & neutral. Please help me out on this....
It works if I connect exact load and neutral in exact connection. If I exchange them then it is not working. I would need circuit which convert(AC to DC) without transformer even if we exchange load & neutral. Please help me out on this....


