I wanted to design a power supply which can supply about 1A at (+-12v) to (+-15v)so I chose to use the regulator IC like 7812 and 7912 and now I have heard that we can actually use a comparator circuit to stabilize this output voltage further but I don't know how to do it.Can Anyone tell me how to get more stabilization using comparator and actually how much current can I draw from this circuit without dropping the output voltage and it will be better if someone can tell me to how to draw about 1A current from this comparator circuit without dropping the voltage?
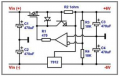
Here is the basic structure of my Power Supply Circuit
A 24-0-24 2A transformer
Bridge Rectifier
C Filter
Regulator IC(7812 & 7912)
Comparator Circuit
Stabilized (+-12v)to(+-15v) 1A output
I want to know about this Comparator Circuit
Here is the basic structure of my Power Supply Circuit
A 24-0-24 2A transformer
I want to know about this Comparator Circuit






