I have noticed that my problem solving skills in c programming is too weak so i want to improve it. I should fix the problem in flow chart first instead of writing c code, I think I should make some flow chart to solve the simple problem to before writing the code for microcontroller .When I will get enough Knowledge, I will work on microcontroller again
I want to convert following table into a flow chart
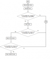
This is my first attempt

I have prepared this flow chart And I think this solves the all problem
The question in your mind is, if this solves the all problem then why did I ask question. Its answer is that according to me it is correct But i can be wrong Either you can also tell about how to make it better. that's why I shown my all work for better advice.
If you find something wrong then someone can tell me
Edit: I have attached PDF file for clarity
I want to convert following table into a flow chart
| Student Status | Score in Exam |
| Fail | 0-29 |
| Pass | 30-100 |
| Third Division | 30-45 |
| Second Division | 46-65 |
| First Division | 66- 75 |
| honours | 76- 100 |

I have prepared this flow chart And I think this solves the all problem
The question in your mind is, if this solves the all problem then why did I ask question. Its answer is that according to me it is correct But i can be wrong Either you can also tell about how to make it better. that's why I shown my all work for better advice.
If you find something wrong then someone can tell me
Edit: I have attached PDF file for clarity
Attachments
-
92.1 KB Views: 1








